HealthConnect App Design (2023)

Interface and experience design course project based on user interviews and testing culminating in an interactive prototype made on Protopie and promotional website.

context

academic, team of 3

role

ux/ui design, user research, prototyping, html/css

outcome

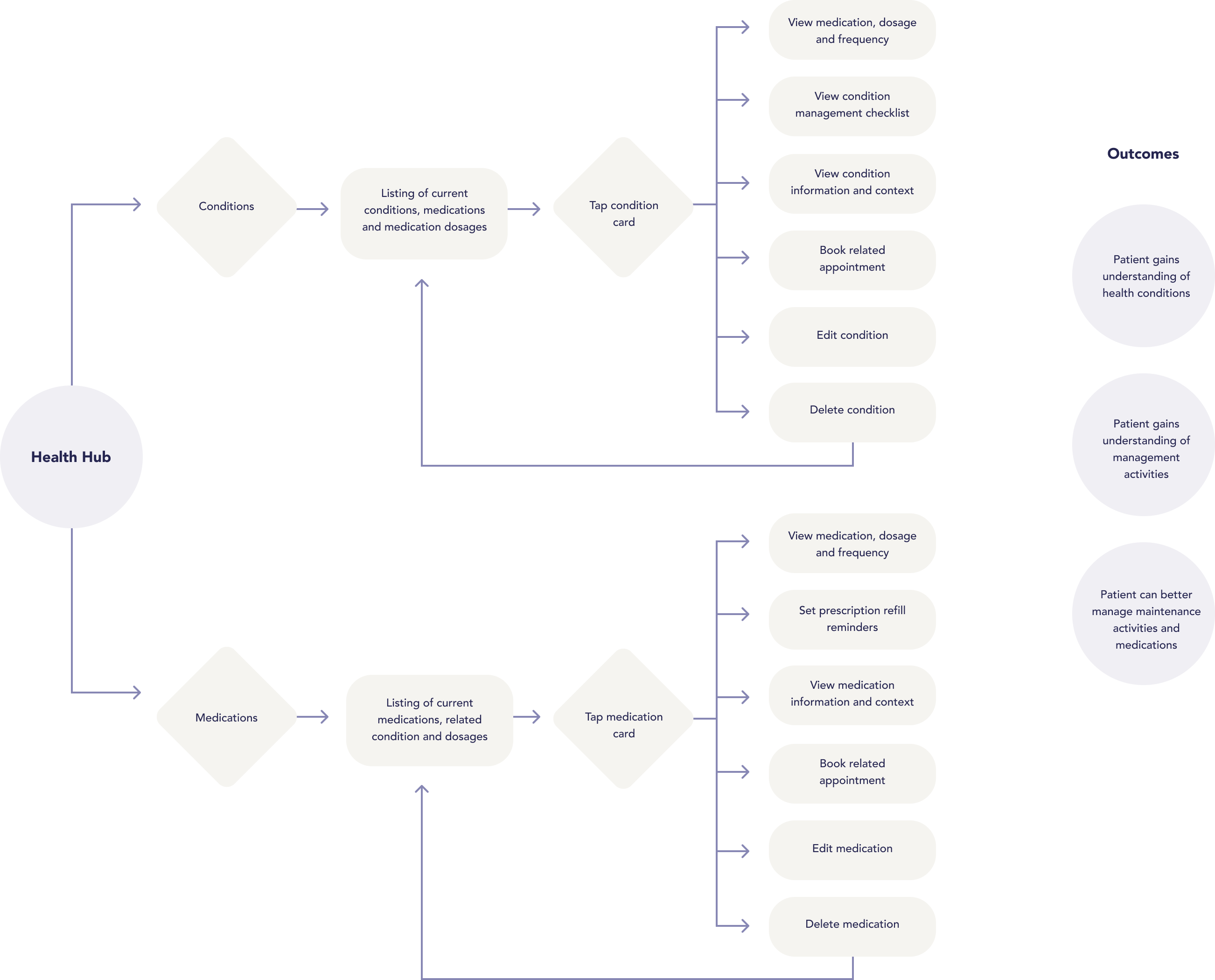
This interface design course project was centered around creating a digital product in response to interviewing, researching and testing intended users, in this case, seniors 75+. We designed a mobile app that connects to patients' official health records using their Personal Health Number to give them a centralized hub of health information including conditions, medications and appointments. Supplementary information helps users understand health outcomes, and appointment notes keep health guidance available on-demand, empowering seniors to continue independent living.

video of condition and medication information tabs
condition and medication pages

process

The project started by interviewing seniors to understand their goals and challenges as well as opinions on technology, and supplementing these insights with secondary research. Three concepts were developed, but HealthConnect was pursued due to its clear connection to the needs of interviewed seniors and the potential to help further their goals of independent living. The concept was developed through persona development, usage scenario creation, user flow mapping and the creation of wireframes and mockups. This was translated into a fully interactive prototype used in usability testing and further developed based on testing results. A promotional website was also created to advertise the product and share the creation process.

user flow diagram sketch of all app components
initial user flow
user flow diagram between health hub components
finalized health hub user flow
three interface versions
initial interface iterations
initial prototype interface and finalized interface
initial tested prototype interface and final interface

challenge

Forming a coherent concept from the many different sources of information was difficult at times, as it is hard to translate user concerns and goals into an actionable concept that could address them. We did not conduct user interviews with an agenda of what intervention to create which allowed us to openly explore the opinions of seniors but also could lead to broad and unfocused interviews. Once we had developed a concept it would have been helpful to conduct user interviews again with more focus to work out the nuances of each feature, but testing was limited by time constraints.

video showing upcoming appointment list
upcoming appointments page
video of step-by-step onboarding process
instructional onboarding process

reflection

This project introduced me to driving a project with user interviews and usability testing. I was amazed at how insightful talking to intended users was and will integrate both this and usability testing into future projects to ensure they are meeting user goals, not my assumptions of user goals. If I could redo this project I would interview intended users several times as the concept was developed to get more specific information about the project. I would also interview and test more intended users to get a broader array of opinions to ensure accessibility for diverse audiences.

view promotional website

Showcases app features and detailed development process

view final presentation slides

Detailed feature walkthrough with videos

view interactive prototype

Try out interactive prototype of main app features